BPMN Examples
Browse our library of real-world BPMN process diagrams. Click any example to preview it and open it directly in HEFLO.
Open in HEFLO
Accounts Payable

Accounts Receivable

Acquisition of Goods and Services

Consulting Services

Customer Service

Employee Onboarding

Goods Receiving

Hiring

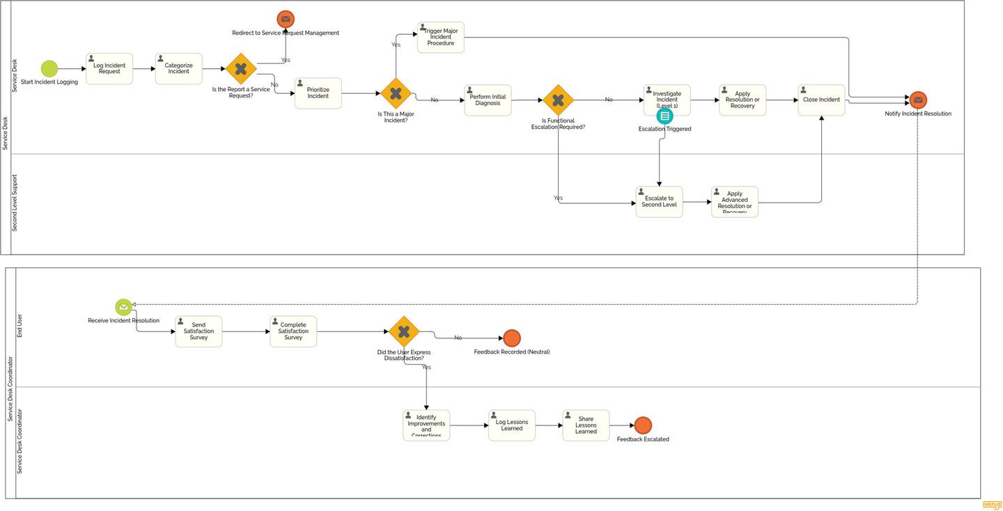
Incident Management ITIL

ITIL Change Management

Leave Request

Material Request

Nonconformity

Process Improvement

Reimbursement of Expenses

Sales

Suppliers Registration

Termination of Employment
